喜报丨我校3个教学团队、2个创新创业育人示范案例拟入选2025年度四川省民办教育协会“教育教学内涵建设项目”
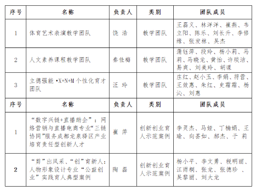
今年11月,四川省民办教育协会组织开展了2025 年度四川省民办教育协会“教育教学内涵建设项目”评选,我校各部门、二级学院积极参与申报工作。近日,四川省民办教育协会公示了2025年度“教育教学内涵建设项目”评选结果,我校共有3个团队拟入选“优秀教学团队”,2个案例拟入选“创新创业育人示范案例”。

今年11月,四川省民办教育协会组织开展了2025 年度四川省民办教育协会“教育教学内涵建设项目”评选,我校各部门、二级学院积极参与申报工作。近日,四川省民办教育协会公示了2025年度“教育教学内涵建设项目”评选结果,我校共有3个团队拟入选“优秀教学团队”,2个案例拟入选“创新创业育人示范案例”。
